How Using Flowcharts will Help You to Improve Your Business Processes
When starting a new project it is not only a grand idea that defines the success of the initiative. It is also the way business processes are organized. Learn about major flowchart types and how to use them right to improve your business processes.
Flowcharts are the classics of Development and Business Analysis process. They have been there long before the word ‘start-up’ appeared on the scene. Though being grandpas of requirements notation they still prove to be one of the most efficient and quick ways to spot out an issue in the business process and document it right.
We have picked up for you 4 most common flowcharts types to get your hands on.
1. Process Flowchart
How it looks like:
How to use it:
Process Flowchart is one of the most basic diagram you will meet. It is a great one to begin with since it is used to describe a high-level process of the whole system. You don’t have to go into every single edge case here. It is better just to describe a happy path, showing via what modules or actions User has to go through to complete a certain scenario.
Besides, you can use Process Flowchart for plenty other more specific aims like mapping User roles or showing manufacturing process in the system.
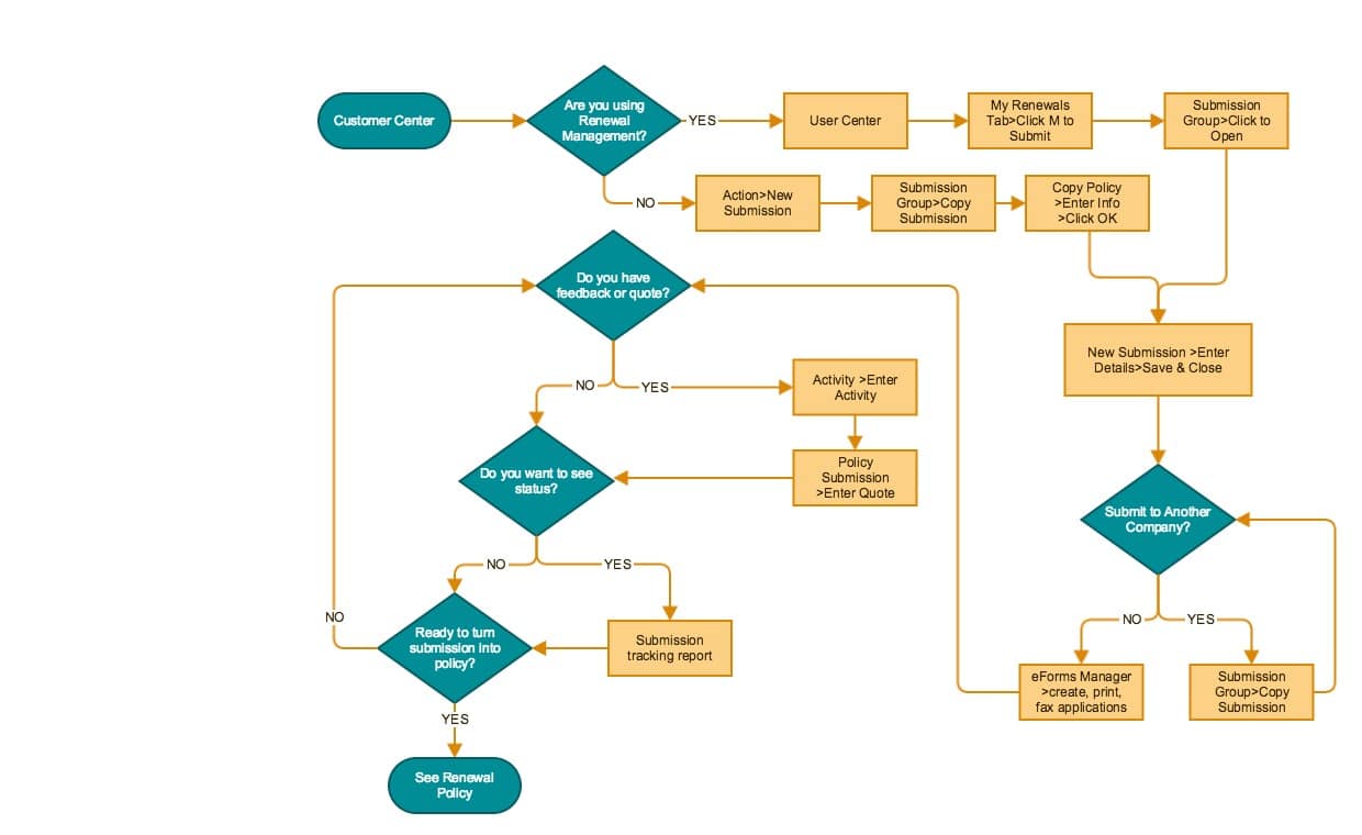
2. Workflow Chart
How it looks like:
How to use it:
Workflow Chart can in a certain way be called an advanced version of the Process Chart. It is great to be used after you already know something about the system and to describe a process in detail with every step and scenario mentioned. One of the greatest things about it is that it allows you easily spot out problem areas and focus on how the system should behave in some non-obvious cases.
Though drawing this chart might take some time from you, it is definitely worth the effort and is great not only for documenting or discussing the requirements but also for training and onboarding process.
3. Data Flowchart
How it looks like:
How to use it:
To develop a system one needs to be aware of not only functional requirements but also a number of other things that happen in the system. Data Flowchart will help you to easily and quickly map out what info is imported, generated and exported from the system as well as how data are processing by it.
This chart provides a very handful platform for discussing what happens to data in the system. And the best part of it: after you complete it, you will definitely know you have asked all important questions about this process.
4. Swimlane Flowchart
How it looks like:
How to use it:
Many systems don’t have a straightforward business process and presume interaction of a few User Roles or even Departments. Swimlane diagram is used to show where each type of actor starts his work, which won’t let you get confused in who is responsible for what.
This can relate not only to Users but to systems as well, which makes it a perfect tool for an even bigger number of issues.
Summary:
As you see, flowcharts can be extremely useful when doing any type of Business and Technical Analysis. Here is one more time a few reasons, why we are sure you should consider using them as well:
- They are really good to document any type of process
- They will help you to spot out some non-obvious scenarios
- They are easy to create even on a piece of paper
- They ease discussion a lot
- They help you to make sure you covered all the cases
- They are great for onboarding process
- Even non-technical person can understand them
And are you using Flowcharts? Which type is your favorite? Share with us in the comments!





